为进一步加强校园安全管理,消除校园安全隐患,切实保障全校师生的生命财产安全,营造安全、稳定、和谐的校园环境,河海实小于2025年4月21日上午组织校长室及全体行政开展了一次全面的校园安全大联查行动。
全面部署,明确责任


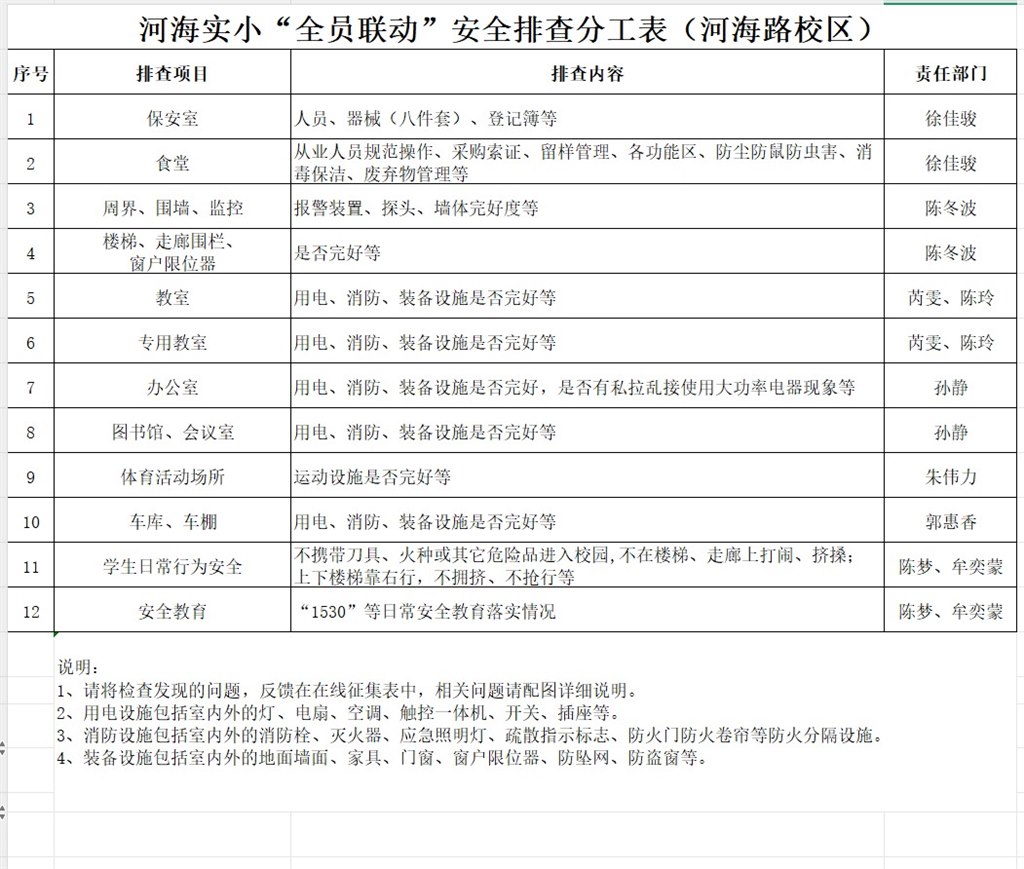
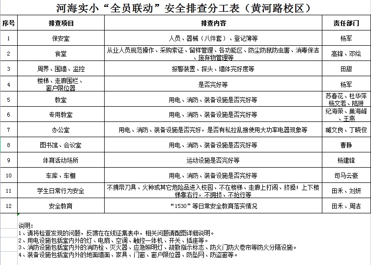
学校高度重视此次校园安全大联查工作,安保处提前制定了详细的检查方案,明确了各部门的职责和任务,确保检查工作有序开展。在检查前,各部门分别做了详细的安全检查工作部署,强调安全工作的重要性,要求大家提高政治站位,强化责任担当,以高度的责任感和使命感,扎实做好校园安全各项工作。
精细化排查,不留死角
检查小组按照“全覆盖、零容忍、严监督、重实效”的要求,对校园内的各个区域进行了细致入微的检查。在教学楼、各功能室及食堂场所,重点检查了消防设施是否完好有效、电气线路是否存在老化破损、疏散通道是否畅通无阻等情况;在食堂,检查人员对消防设备、食材采购源渠道、食品储存条件、餐具消毒情况等进行了详细检查,确保师生“舌尖上的安全”;此外,还对校园内的实验室、图书馆、配电室、泵房、直饮水设备等重点场所和设施设备进行了全面排查。






立行立改,强化落实
对于在排查中发现的安全隐患,检查小组成员当场记录,汇总形成隐患排查清单,对学校存在的安全隐患进行清单式统计、销号式整改,明确整改责任人与整改期限,将责任落实到最小单元,做到排查不留死角、整改不留盲区。

学校将以此次校园安全大联查为契机,进一步完善校园安全管理制度,建立健全安全隐患排查治理长效机制,定期开展安全检查和隐患排查工作,确保校园安全工作常态化、制度化、规范化。同时,学校还将加强与相关部门的沟通协作,形成工作合力,共同筑牢校园安全防线。
校园安全无小事,安全责任重于泰山。通过此次校园安全大联查行动,我校进一步排查和消除了校园安全隐患,提高了师生的安全意识和防范能力,为创建平安校园、和谐校园奠定了坚实的基础。