网站登录
进入后台
您现在的位置是:
首页
>>
德泽播报
>>
一周工作
>>文章内容
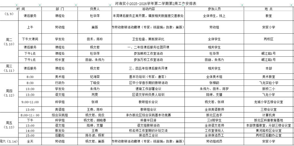
河海实小2025-2026学年第二学期第2周工作安排
发布时间:2026-03-09 点击: 来源:原创 作者:丁晓俊
附件:
河海实小2025-2026学年第二学期第2周工作安排.xlsx
关闭窗口
打印文档
主办单位:常州市新北区河海实验小学
苏ICP备10201501号-3
技术支持:新北区教师发展中心、常州万兆网络科技有限公司
访问统计